1.使用iOS作業系統手機的用戶請至「App Store」,使用Android作業系統手機的用戶請至「Play商店」,輸入「台灣彩券」,即可搜尋到「台灣彩券APP」並安裝。
2.造訪台灣彩券官網(/),並且使用手機掃描網頁左下方 QR Code 取得下載連結。
建議作業系統版本為 iOS 12 及 Android 8 以上之手機。提醒您,快速登入功能需使用支援生物辨識功能的手機,且於手機內已設定您的生物特徵(指紋或臉部)方可使用。
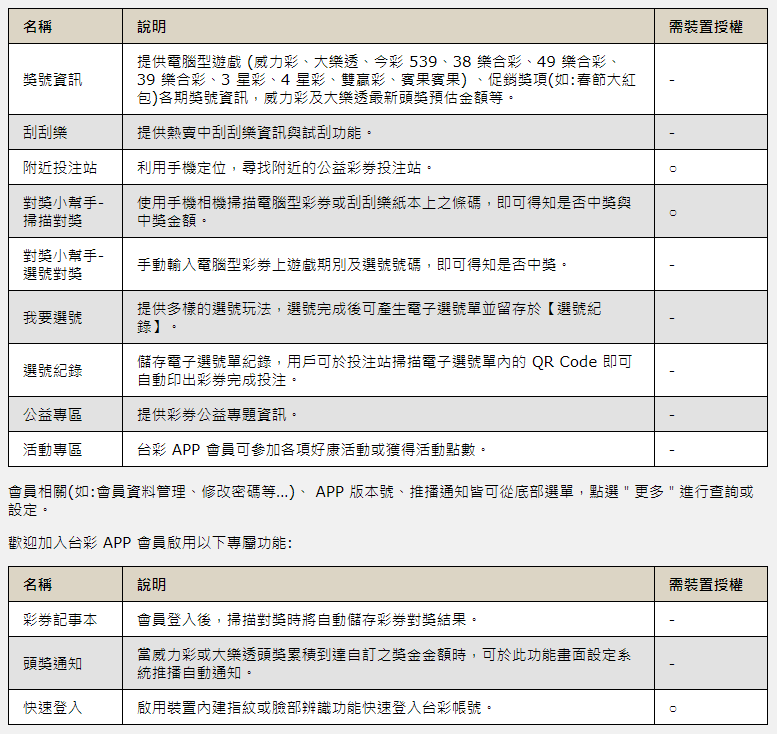
用戶可視需求將喜愛的功能選單設定於首頁。切換到"自訂"區塊,點選"編輯"進入選單後,即可長按或點選方式,將功能從"其他快捷"位置移至"快捷功能" 區塊。可自訂選單項目:刮刮樂、威力彩獎號紀錄、大樂透獎號紀錄、今彩 539 獎號紀錄、賓果賓果獎號紀錄、39 樂合彩獎號紀錄、49 樂合彩獎號紀錄、3 星彩獎號紀錄、4 星彩獎號紀錄、對獎小幫手(掃描對獎) 、選號對獎、選號紀錄、附近投注站、最新消息、會員專區、彩券記事本、活動專區、活動紀錄。
【對獎小幫手】主要提供【掃描對獎】、【選號對獎】兩種方式,說明如下:
另外,【選號紀錄對獎】服務時間比照【選號對獎】方式。
掃描對獎讀取區域見下圖藍色區塊:
本功能支援用戶在登入台彩 APP 會員期間,自動儲存掃描對獎時電腦型遊戲(賓果賓果除外)及刮刮樂彩券紀錄。會員可在開獎前預先掃描電腦型彩券多期票或預購票,儲存在【彩券記事本】內, 待系統開放當期開獎結果查詢時,點擊"重新對獎",無需重複掃描彩券即可快速查詢該筆紀錄對獎結果。
程式判斷非使用中華民國境內連線將出現提示,用戶仍可改用【選號對獎】查詢 。
本功能支援用戶將已儲存於【選號紀錄】的資料,比對電腦型彩券各遊戲各期開獎號碼。目前不支援快選、部快、系統投注、系統配號紀錄對獎。
當用戶自【我要選號】完成選號時,每筆紀錄皆有對應的電子選號單 QR Code。用戶持手機至投注站掃描該筆紀錄之 QR Code,即可自動印出彩券,付費後完成投注。提醒您完成投注後務必請確認彩券正本與您選擇之投注內容完全相符。

電子選號單提供用戶儲存個人偏好的選號資訊,可從 【選號紀錄】畫面選取已儲存之選號紀錄,至投注站進行投注。
為鼓勵環保投注之風氣,本功能不限定會員身分,歡迎多加利用。
部分 Android 系統用戶調整放大螢幕字體或畫面顯示設定,可能會造成部分畫面顯示異常,請至 Google Play 商店更新至最新 APP 版本修正此問題。
步驟如下:
1.點擊 "註冊" 連結後,畫面將轉跳至會員註冊條款頁面,請詳細閱覽條款及隱私權保護政策後,勾選"我已閱讀並同意會員註冊條款" 及 "我已閱讀並同意隱私權保護政策",點擊 "確認同意",進入會員註冊頁。
2.填寫註冊帳號及會員資料,
2-1.新版台灣彩券 APP 提供兩種註冊帳號方式,用戶可使用行動電話號碼或E-Mail 信箱擇一註冊,並以英數字混合 8~12 字元輸入密碼及確認密碼。
2-2.為提供完善之會員服務,請依欄位填入正確資料-必填欄位 : 帳號、密碼、確認密碼、身分證統一編號、姓名、出生日期、居住地 ;選填欄位:性別。
3.資料填寫完畢後,點擊 "下一步" 並確認發送之 E-Mail 信箱或手機號碼正確無誤。
4.系統自動發送認證訊息至步驟 1 所登錄之行動電話號碼或 E-Mail 信箱,用戶請於簡訊發送認證 10 分鐘 / E-Mail 信箱 30 分鐘內有效認證期限內接收驗證碼。
5.輸入正確驗證碼後,該帳號即完成認證,系統將自動轉換至註冊完成畫面。
可能原因:
1. 輸入資訊有誤,請確認所認證之 E-Mail 信箱或手機號碼。
2. 發送之 E-Mail 信箱錯誤或者郵件信箱已滿而無法成功接收。
3. 使用的入口網站所提供的免費信箱,可能因伺服器阻擋,導致信件無法順利遞送至您的信箱內(例如:Hotmail、Yahoo 等),建議您修改為其他電子信箱帳號。
4. 發送之 E-Mail 信箱將認證通知信件過濾成為垃圾郵件,請您至垃圾郵件資料夾中搜尋。若您的 E-Mail 信箱填寫有誤,亦會造成「會員認證信」無法寄達的問題。若查看垃圾桶及其他收件匣都還是無法收到,建議您更換認證發送之 E-Mail 信箱。
5. 該信箱服務已終止(例如: PChome)。
6. 基地台與手機間訊號不良。
7. 用戶手機有內建黑名單過濾功能,或使用過濾來電軟體。
基於帳號提示功能與行銷推廣避免重複註冊,故取用身分證統一編號檢索判斷。
成功認證完成的帳號如需變更,請電洽台灣彩券客服單位。
啟用步驟如下:
1. 開啟【更多】頁面。
2. 點擊 【快速登入設定】。
3. 第一次使用請先閱讀條款及同意條款。
4. 手機辨識認證確認。
5. 成功後畫面將提示完成。
取消步驟如下:
1. 開啟【更多】頁面。
2. 點擊 【快速登入設定】。
3. 關閉已啟用之辨識功能。
步驟如下:
1. 進入登入畫面。
2. 點擊"忘記密碼" 連結。
輸入註冊為帳號之 E-Mail 信箱或手機號碼,按下"送出"按鈕,通知將依帳號判斷,若帳號為 E-Mail 信箱會以 E-Mail 信箱方式通知,若帳號為手機號碼將以簡訊方式通知。
3. 帳號驗證且發出申請成功,請到簡訊或是 E-Mail 信箱收取通知。
4. 輸入驗證碼。
5. 進入"設定新密碼"畫面。
6. 新密碼/確認密碼請輸入相同且符合密碼字元規則之文字,輸入完畢點擊"確定"按鈕。
7. 完成變更密碼作業。
步驟如下:
1. 登入會員。
2. 進入【更多】頁面。
3. 選擇"修改密碼"。
4. 輸入舊密碼及欲更換的新密碼。
5. 再次輸入新密碼進行修改確認。
6. 完成修改密碼作業。
台灣彩券客服專線 :
0800-024-999(市話)
0809-077-168(手機)
網路信箱 請點此